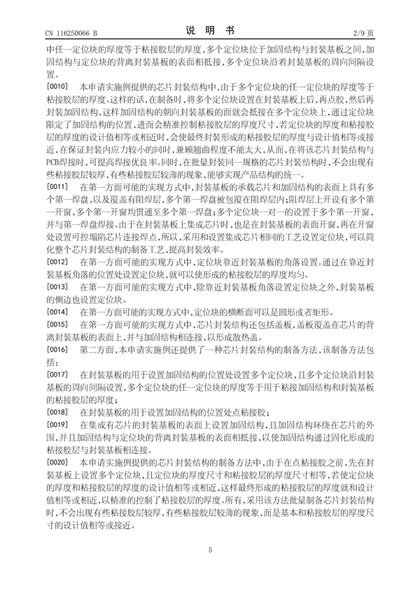
快科技11月17日音问,当天在国度学问产权局官网查询发现,华为本事有限公司日前公告了一项名为“芯片封装结构、电子建造及芯片封装结构的制备身手”的专利,授权公告号CN116250066B,央求日历为2020年10月。
专利触及芯片封装本事规模,该央求实行例提供一种芯片封装结构、电子建造及芯片封装结构的制备身手,主要主义是提供一种约略相比精确适度粘接胶层厚度尺寸的芯片封装结构。
据先容,由于高速数据通讯和东谈主工智能对算力的需求激增,芯片集成度进一步擢升,其中,在芯片尺寸变大的同期,多芯片合封本事也被平常接纳,进而使通盘这个词芯片封装结构的尺寸在不断的增大。
跟着芯片封装结构尺寸变大,芯片与封装基板的热膨大悉数失配会让封装热变形适度变得越来越清苦,封装热变形变大会平直导致通盘这个词芯片封装结构发生较大的翘曲。

据了解,华为央求实行例提供的芯片封装结构中,由于多个定位块的任一定位块的厚度就是粘接胶层的厚度,在制备时将多个定位块建设在封装基板上后,再点胶,然后再封装加固结构,这么加固结构的朝向封装基板的面就会抵接在多个定位块上。

通过定位块纵容了加固结构的位置,进而会精确适度粘接胶层的厚度尺寸,若定位块的厚度和粘接胶层的厚度的蓄意值十分或左右时,会使最终封装酿成的粘接胶层的厚度与蓄意值十分或接近。
在保证封装内应力较小的同期,兼顾翘曲经由弗成太大,从而在将该芯片封装结构与PCB焊合时,可提高焊合优良率。
同期,在批量封装吞并规格的芯片封装结构时,不会出现存些粘接胶层较厚,有些粘接胶层较薄的征象,约略终了产物结构的长入。

【本文斥逐】如需转载请务必注明出处:快科技
职守裁剪:拾柒
著作现实举报]article_adlist--> 声明:新浪网独家稿件,未经授权辞谢转载。 -->Powered by 开云平台皇马赞助商(中国)官方入口 @2013-2022 RSS地图 HTML地图
Copyright Powered by365站群 © 2013-2024